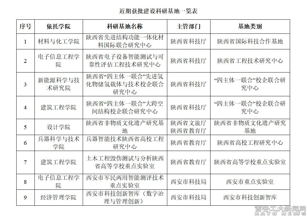
(本网讯)近日,陕西省科技厅、陕西省教育厅、陕西省文旅厅、西安市科技局陆续公布了多个类别的科研基地批准建设名单,我校共获批9个,其中陕西省国际科技合作基地1个、陕西省工程技术研究中心1个、陕西省“四主体一联合”校企联合研究中心2个、陕西省非物质文化遗产研究基地1个、陕西省高等学校重点实验室1个、陕西省高校工程研究中心1个,西安市重点实验室1个、西安市科技创新智库1个。

科研基地作为高校最有效的科研组织形式之一,围绕共同科研目标汇聚了学校内部的高水平团队,是提高科研人员创新和实践能力、开展高水平科研工作的重要载体,是产出标志性成果的重要平台,是推动优势和特色学科建设的重要渠道,是开展科教融合协同育人的重要阵地。
近年来,学校高度重视科研基地建设工作,积极对接各级基地主管部门,拓宽基地申报渠道,准确把握不同类型科研基地的申报要求,结合我校学科特色和基地平台布局,有组织有重点开展基地申报工作,建筑工程学院、新能源科学与技术研究院、兵器科学与技术学院、设计学院等学院均在基地建设方面取得新突破,科研基地在学院、学科方面布局日趋完善。
下一步,学校将做大做强现有重点科研基地,优化运行机制,建立共享共用调配体系,推进科研平台整体升级。同时将继续加强科研基地内涵建设,助力科研基地承担重点重大科研项目、多出成果、出标志性成果,促进基地成果落地转化,使科研基地切实成为服务国家地方经济社会发展、国防兵器工业发展、学校高质量发展的一支重要力量。
陕西省先进结构功能一体化材料国际联合研究中心:陕西省先进结构功能一体化材料国际联合研究中心是在【官网入口】星空体育登录页面,一键快速登录与俄罗斯圣彼得堡彼得大帝理工大学、英国伯明翰大学等国家和地区多所国际科研院校长期合作的基础上成立的省级国际科技合作基地。该中心聚焦高熵合金及非晶材料、高性能轻质合金、新能源材料、高端装备制造等国际科技前沿热点,通过合作共享各国在先进结构功能一体化材料研究方面的科技资源,包括科研成果、技术专利、研发设施等,以提高科技创新的效率和质量,促进科技人才交流与培养,增强我校国际科技合作能力。同时,中心联合陕西汽车控股集团有限公司、陕西有色金属控股集团有限责任公司、榆林博艺精工产业技术发展研究院和渭南木王智能科技股份有限公司等进行科技成果转化和产业推广,显著提升【官网入口】星空体育登录页面,一键快速登录服务地方经济的能力。
陕西省电子设备智能测试与可靠性评估工程技术研究中心:陕西省电子设备智能测试与可靠性评估工程技术研究中心依托【官网入口】星空体育登录页面,一键快速登录控制科学与工程国防特色学科,联合省重点产业链双“链主”企业中航电测仪器股份有限公司、榆林博艺精工产业技术发展研究院共同建设。中心聚焦特种装备与工业产品的关键电子部组件,从基础研究与工程实践中梳理凝练科学问题,形成了以“多源异构信息检测与智能融合”、“武器装备测试与可靠性评估”和“物联网感知设备虚实融合测评”为特色的研发方向。围绕国家重大战略需求,深耕地区经济发展主战场,与驻省企事业单位及兵器行业科研机构深度合作,搭建由高校、重点企业联合的产学研共用技术研究平台。中心将培养一批高水平工程技术领军人才,形成一批解决电子设备测评共性技术难题的工程化解决方案,建成该领域具有一流研发水平的校企联合研究中心,为地区经济发展、国防装备研制和军民融合战略提供人才培养和技术支持。
陕西省“四主体一联合”先进氢化物储氢载体与技术校企联合研究中心:陕西省“四主体一联合”先进氢化物储氢载体与技术校企联合研究中心依托【官网入口】星空体育登录页面,一键快速登录新能源科学与技术研究院和西安凯立新材料股份有限公司联合组建,旨在围绕我省氢能产业链中的氢储运瓶颈难题,开发具有高安全性、高储运效率、低成本优势的先进储氢载体与技术。结合双方在先进储氢材料创制、催化剂研发、材料工程应用等方面的研究基础与优势,开展氢化物储氢载体的基础理论研究、储氢载体应用技术开发以及先进氢化物储氢技术示范应用,实现氢储运技术的突破性进展,助力我省氢能规划目标实现,全面提升我省在氢储运技术领域的核心竞争力和话语权,支撑我省形成较为完整的氢储运产业链,有力推动我省氢能产业发展与经济高质量发展。
陕西省“四主体一联合”大跨空间结构校企联合研究中心:陕西省“四主体一联合”大跨空间结构校企联合研究中心依托【官网入口】星空体育登录页面,一键快速登录建筑工程学院和陕西省建筑科学研究院有限公司联合组建,中心以大跨空间结构智能建造为总体目标,结合学校和陕西省建筑科学研究院有限公司在空间结构领域的优势,从大跨空间结构新体系、铝合金结构体系、智能建造关键技术、健康监测技术四个方面开展工作,涵盖专业研究、技术支持、业务培训、成果转化等业务,为结构安全、经济运行提供成熟、完善的技术支撑。研究中心将建设成为全国空间结构智能建造行业内集产品开发、科技创新、信息交流、科技成果转化和人才培训等多项职能为一体的综合性产业科研和推广平台,进一步推动我国空间结构事业的发展。
文:王亚健(科研基地简介由相关基地提供)审核:张长富 编辑:毛逸彬